
Опис продукту: Pololu DRV8825 – драйвер крокового двигуна 45 В/2,2 А
Модуль, заснований на контролері DRV8825 від Texas Instruments, дозволяє керувати кроковим двигуном з максимальним споживанням струму до 1,5 А на котушку (при струмі до 2,2 А). Живиться напругою в діапазоні від 8,2 В до 45 В. Перед використанням рекомендуємо ознайомитися з документацією до контролера DRV8825.
Ми також пропонуємо версію DRV8824 для двигунів меншої потужності. DRV8824 дозволяє споживати струм до 0,75 А на котушку (до 1,2 А з додатковим охолодженням).
Комплект містить усі необхідні елементи для підключення контролера - сам модуль та роз'єми для самостійного паяння. |
Pololu DRV8825 - драйвер крокового двигуна 45 В/2,2 А.
Підключення контролера DRV8825.

Основні характеристики контролера DRV8825
- Модуль має простий інтерфейс керування кроками та напрямком.
- Він може працювати в шести режимах: повний крок, півкроку, 1/4 кроку, 1/8 кроку, 1/16 кроку та 1/32 кроку.
- Забезпечує контроль максимального струму двигуна за допомогою потенціометра, що дозволяє використовувати напругу живлення двигунів, вищу за номінальну, тим самим досягаючи вищих крокових швидкостей.
- Двигуни можуть живитися напругою від 8,2 В до 45 В
- Споживання струму до 2,2 А (1,5 А без зовнішнього охолодження)
- Завдяки вбудованому регулятору напруги, користувачеві не потрібно забезпечувати додаткове живлення логічної частини.
- DRV8824 працює з системами з логічною напругою як 3,3 В, так і 5 В.
- Він має захист від надмірного струму, температури та короткого замикання, а також систему блокування запуску при занадто низькій напрузі живлення.
- Для збільшення поверхні, що розсіює тепло, плату виготовили за чотиришаровою технологією з товстішим мідним покриттям.
- Відкрита зона заземлення на нижній частині, що дозволяє паяти компоненти охолодження
- Модуль сумісний за розмірами та кількістю виводів із системою на базі контролера A4988.

Підключення контролера DRV8825
Для керування біполярним кроковим двигуном підключіть систему, як показано на малюнку нижче. Контролер також дозволяє роботу з деякими уніполярними двигунами; детальну інформацію можна знайти в інструкції.

Контролер Pololu
Один імпульс, поданий на висновок STEP, змушує двигун зробити один крок у вибраному напрямку шляхом подачі відповідного логічного стану (високого або низького) на висновок DIR. Виводи STEP та DIR внутрішньо не підтягуються. Якщо двигун має обертатися лише в одному напрямку, висновок DIR можна постійно підключити до VCC або GND.
Схема має три додаткові входи для керування споживанням енергії: RESET, SLP та EN; їхні описи можна знайти в документації. Зверніть увагу, що ці контакти ні до чого не підключені. Якщо вони не використовуються, їх необхідно зовні підтягнути до напруги живлення (подається з високим станом – логічним одиницею в діапазоні від 2,2 В до 5,5 В).
Контролер DRV8825 також має контакт з позначкою FAULT. Низький стан (логічний нуль) вказує на несправність у системі, таку як активація захисного пристрою. На платі цей контакт з'єднаний з контактом SLEEP, тому подача високого рівня на контакт SLEEP також підтягує контакт FAULT до VCC. Використовуючи послідовний захисний резистор, контакт FAULT також можна підключити до VCC, що робить модуль сумісним за контактами з версією A4988.

Обмеження струму
Для підтримки високих швидкостей перемикання ступеней можна використовувати напругу живлення двигуна, вищу за номінальну. Необхідно лише обмежити максимальний струм, що протікає через котушки, каталожним значенням двигуна.
Модуль дозволяє активне обмеження струму за допомогою потенціометра. Один зі способів реалізації цього обмеження – встановити контролер у режим повного кроку та виміряти струм, що протікає через одну котушку, без подачі сигналу на вхід STEP. Виміряний струм становить 70% від встановленого ліміту (обидві котушки завжди увімкнені та обмежені 70% у режимі повного кроку).
Інший спосіб – виміряти напругу на виводі REF (позначений кружечком на друкованій платі) та розрахувати обмеження струму (вимірювальні резистори мають опір 0,1 Ом). Обмеження струму можна розрахувати за формулою:
Струмове обмеження = VREF × 2
Наприклад, якщо двигун може споживати максимум 1 А, опорна напруга на виводі VREF повинна становити 0,5 В.

Блок живлення драйвера крокового двигуна
Система може живитися напругою від 8,2 В до 45 В, підключеною між контактами VMOT (+) та GND (-). Напруга повинна фільтруватися зовнішнім конденсатором, розміщеним якомога ближче до плати контролера. Його ємність залежить від максимального струму, споживаного двигуном.
Увага! За певних умов навіть відносно низька напруга живлення може спричинити високоамплітудні сплески (стрибки напруги), що перевищують допустимі 45 В. Така ситуація може призвести до незворотного пошкодження схеми. Один зі способів уникнути цієї проблеми – розмістити конденсатор (принаймні 47 мкФ) якомога ближче до контактів VMOT та GND модуля драйвера.
Підключення та відключення двигуна, коли контролер увімкнений, може пошкодити систему. |

Розсіювання тепла
Плата розроблена для розсіювання тепла при постійному споживанні струму приблизно 1,5 А на котушку. Якщо споживаний струм значно вищий, слід використовувати зовнішній радіатор, який можна кріпити за допомогою теплопровідного клею.
Основні відмінності від версії A4888
Модуль DRV8825 розроблений для зворотної сумісності з версією на базі A4988. Плати мають однакову форму, розмір та розташування контактів. Однак є кілька відмінностей:
- Вивід, що використовується для живлення логіки A4988, було замінено на вивід FAULT, оскільки DRV8825 не потребує додаткового джерела живлення. FAULT підключається через захисний резистор, тому його можна успішно використовувати в системах, розроблених для модуля A4988, де на цей вивід буде подаватися напруга живлення логіки (від 2,2 В до 5,5 В).
- У модулі DRV8825 висновок SLEEP за замовчуванням не підтягується до напруги живлення, він підключений до виводу FAULT через резистор 10 кОм. У системах, розроблених для мікросхеми A4988, через напругу живлення логічної частини, підключеної до FAULT, резистор 10 кОм підтягує SLEEP до напруги живлення, встановлюючи високий стан.
- Потенціометр, що обмежує максимальний струм для двигунів, розташований в іншому місці.
- DRV8825 дозволяє працювати з кроком 1/32, тоді як A4988 працював з кроком до 1/16.
- DRV8825 має ширший діапазон напруги живлення до 45 В (A4988 до 35 В), що також робить його менш чутливим до коротких електричних імпульсів високої амплітуди (так званих спайків).
- Шпильки мають різні назви, але виконують однакову функцію.
Роздільна здатність драйвера Pololu DRV8825
Мікрокроковий контролер, такий як DRV8825, дозволяє двигуну працювати з високою роздільною здатністю, аж до 1/32 кроку. Розмір кроку вибирається за допомогою входів MODE1, MODE1 та MODE2 – доступні режими показано в таблиці нижче. За замовчуванням усі три контакти підтягнуті до землі через підтягувальний резистор 100 кОм. Якщо їх залишити непідключеними, буде вибрано повнокроковий режим роботи. Наприклад, якщо використовувати двигун з роздільною здатністю 200 кроків на оберт, вибір режиму ¼ кроку призведе до роботи з роздільною здатністю 800 положень на оберт.
| РЕЖИМ0 | РЕЖИМ1 | РЕЖИМ2 | Роздільна здатність |
|---|---|---|---|
| Низький | Низький | Низький | Повний крок |
| Високий | Низький | Низький | 1/2 кроку |
| Низький | Високий | Низький | 1/4 кроку |
| Високий | Високий | Низький | 1/8 кроку |
| Низький | Низький | Високий | 1/16 кроку |
| Високий | Низький | Високий | 1/32 крок |
| Низький | Високий | Високий | 1/32 крок |
| Високий | Високий | Високий | 1/32 крок |
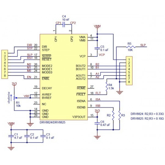
Схема драйвера крокового двигуна
Система містить необхідні пасивні компоненти для належної роботиконтролерСхема підключення показана на малюнках нижче.
Технічні характеристики контролера двигуна Pololu DRV8825
- Напруга живлення: 8,2 В - 45 В
- Безперервний струм на котушку: 1,5 А
- Максимальний миттєвий струм на котушку: 2,2 А
- Напруга живлення логічної частини: 2,5 В - 5,25 В
- Роздільна здатність: 1, 1/2, 1/4, 1/8, 1/16 та 1/32 кроки
Схема драйвера крокового двигуна.
| Основні атрибути | |
|---|---|
| Стан | Новий |
| Користувальницькі характеристики | |
| Вага паковання | 0,004 кг |
| Висота паковання | 0,6 см |
| Число каналів | 1 |
| Напруга живлення від | 8,2 В |
| Подавайте напругу | 45 В |
| Поточна ефективність | 1,5 А |
| Ширина паковання | 7,5 см |
| глибина паковання | 8,5 см |
- Ціна: 1 760 ₴







