
Опис продукту: Цифрова світловідбиваюча сенсорна стрічка QTR-8RC - Pololu 961
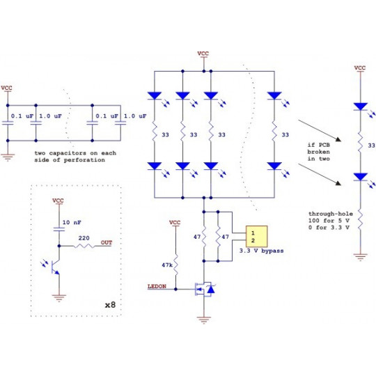
Для виявлення чорної лінії на білому фоні було розроблено систему, що складається з восьми відбивних датчиків (ІЧ-діод та пара фототранзисторів). Показники отримуються шляхом вимірювання часу розряду конденсатора, до якого підключені фототранзистори. Таке рішення усуває необхідність використання аналого-цифрового перетворювача.
Щоб зменшити споживання енергії, ІЧ-світлодіоди з'єднані попарно. Вони керуються MOSFET-транзистором – увімкнення відбувається на високому рівні, а вимкнення – на низькому. Таке рішення дозволяє вимикати світлодіоди, коли вони не використовуються, тим самим зменшуючи споживання енергії.
Струм одного діода становить близько 20-25 мА. Весь модуль споживає приблизно 100 мА.

Схема модуля
Принципова схема смуги QTR-8RC.

Технічні характеристики смуги з датчиками відбиття
- Розміри 75 x 127 x 4 мм
- Напруга живлення 5 В або 3,3 В
- Струм живлення 100 мА
- Вихідний сигнал: цифровий (сумісний з контактами вводу/виводу)
- Максимальна відстань вимірювання: 9,5 мм
- Вага: 3,09 г

Зчитування значень з датчика QTR-8RC
Показники отримуються шляхом вимірювання часу розряду конденсатора. Це усуває необхідність використання аналого-цифрового перетворювача.
Типова послідовність зчитування значень датчиків:
1. Увімкніть ІЧ-світлодіоди (якщо вони раніше були вимкнені)
2. Налаштування контактів вводу/виводу мікроконтролера як виходів та генерація високого стану.
3. Зачекайте щонайменше 10 мкс (заряджання конденсатора 10 нФ)
4. Налаштування контактів вводу/виводу як входів (стан високого імпедансу)
5. Вимірювання часу розряду конденсатора шляхом очікування низького рівня на лініях вводу/виводу.
6. Вимкнення ІЧ-світлодіодів (необов'язково).
Pololu створила платформу, яка спрощує використання її продуктів. Вона також включає функції, що підтримують QTR-стрічку.
Також доступний є .

Що входить до набору?
Комплект включає модуль з датчиками, пластину із золотими штифтами та резистор 100 Ом.
Можна розділити планку на дві частини. Обидві плати функціонуватимуть як незалежні модулі.
Для належного функціонування меншої плати потрібен резистор на 100 Ом (входить до комплекту). Компонент слід припаяти, як показано на схемі нижче:
| Користувальницькі характеристики | |
|---|---|
| Вага паковання | 0,006 кг |
| Висота паковання | 0,3 см |
| Стан | Нове |
| Ширина паковання | 10,3 см |
| глибина паковання | 10 см |
- Ціна: 1 340 ₴






